ZD888TA
GK888T
ZD888T
ZD888CR
ZD421T
ZD621
ZT231工业打印机
ZT211CN
ZT411(4英寸)
ZT210(4英寸)
ZT230(4英寸)
ZT510(4英寸)
ZC100
ZC300
ZXP7
ZXP9
ZR668
ZR658
ZR328
ZR138
ZR128
1902GHD
1900ghd
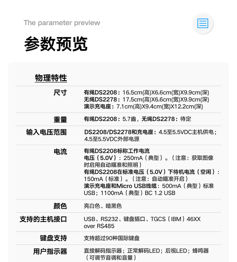
DS2208
DS8178
li4278
DS2278
MC9300
MC3400/MC3450
MC3300
MC27
MC22
TC26
红酒标签
阻燃标签
低温标签
耐高温标签
液氮标签
软管标签
Zebra,桌面打印机,工...
产品参数:
商品关键字:DS2278
ZEBRA 斑马DS2208/2278一二维码条码枪条码枪扫码器 商超烟酒零售服装药店商品微信收银 DS2208-SR二维标配有线
ZEBRA 斑马DS8108/8178手持条码枪扫描枪扫码枪 symbol扫描器二维扫描 巴枪 DS8178-SR
Copyright © 2026 powered by 武汉斑码办公用品有限公司 备案号:鄂ICP备2026011282号
手机:400-803-1801
地址:湖北省武汉市洪山区珞瑜路1号鹏程国际B单元2008室